欢迎进入青岛旭日汇鑫环保科技有限公司官方网站
青岛旭日汇鑫环保科技有限公司
专业除臭,专业抑尘,创造美好环境
网站首页
关于我们
企业简介
荣誉资质
产品中心
抑尘剂
生物扬尘抑制剂
杨柳飞絮抑制剂
生物除臭剂
养殖场除臭剂
垃圾场除臭剂
屠宰场除臭剂
污水除臭剂
宠物除臭剂
公厕除臭剂
下水道专用除臭剂
新闻中心
公司新闻
行业动态
技术咨询
行业动态
工程服务
垃圾中转站,垃圾填...
养猪圈舍除臭现场...
生物扬尘抑制剂喷洒...
建筑工地抑尘剂喷洒...
成功案例
青岛铁路红岛站 施...
江苏钢厂扬尘治理现...
武汉垃圾处理厂生物...
葛洲坝水泥厂垃圾焚...
隆尧县垃圾处理场除...
烟台海阳 鲁能胜地...
了解更多...
联系我们
新闻中心
NEWS
公司新闻
行业动态
技术咨询
行业动态
关注旭日汇鑫
新闻中心
您的当前位置:
首页
>
新闻中心
>
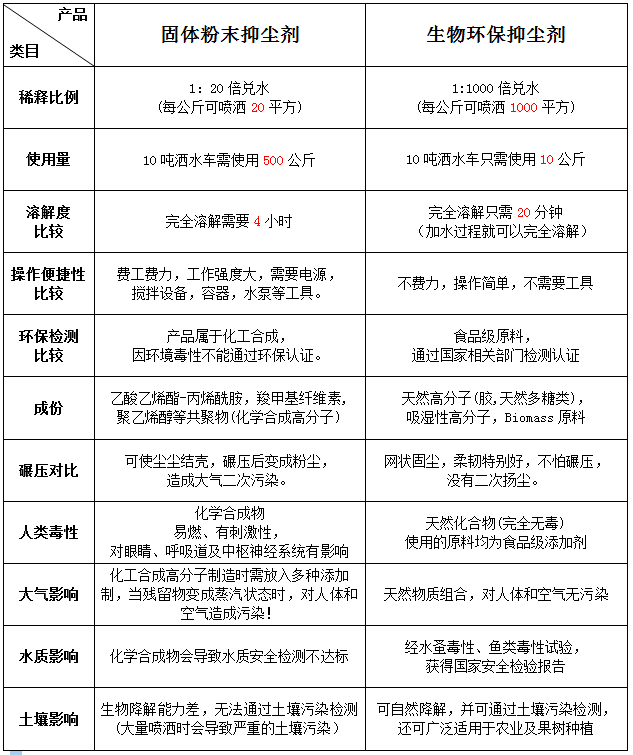
固体粉末抑尘剂与液体生物抑尘剂各项性能优势对比
固体粉末抑尘剂 与 液体生物抑尘剂 优势对比
青岛城阳区长城路89号博士创业园20-311 © 2017 版权所有 Inc. 备案号:
鲁ICP备17025581号
查看微信
回到顶部
关注旭日汇鑫
联系我们